Hi, I’m Heather Maddalozzo,
a professional artist and user experience (UX) designer. Please enjoy some of my work!
Hello there! I’m a designer living in the Chicago suburbs. Please enjoy my portfolio, though! I will be constantly adding more of my work.
You can learn more ABOUT ME here.
Tools I Use/Love:
- Adobe Creative Suite
- Sketch
- Principle
- Visual Studio Code
- Procreate
- Figma
- Apple Pencil
- Copic Markers
- Prismacolor Pencils
- Chalk Pastels
UIUX Design
Lo-fidelity mockups, screen design, mobile design.
Web Design
HTML/CSS coding, CMS design, template design.
Graphic Design
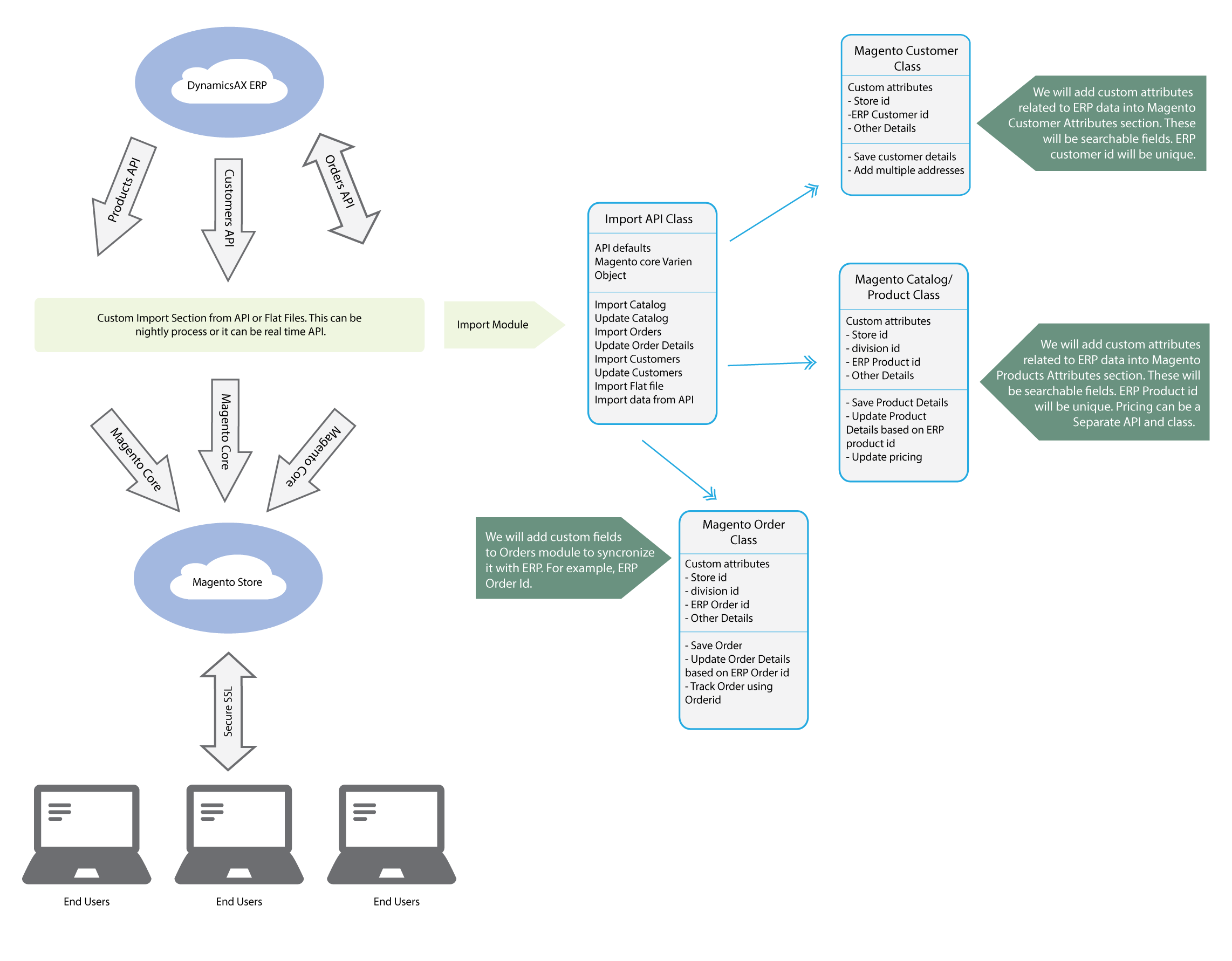
Logos, Product Design & Diagrams.








Book Covers








Digital Illustration
Digital art, college project illustrations & cartoon designs.












Drawings
Art created in traditional media: colored pencils, chalk, and ink.







Paintings
Watercolor, acrylic or oil paintings.


















